![动态黑色音符 图片[2]-蓝思母公司的这个“阅读写作神器”,让孩子有超越同龄人3-5倍的蓝思值增长-EnglishX](https://www.englishx.net/wp-content/uploads/2026/01/1768061775-07ab0edb61535ee38a3e7ef54f4bd5f4.gif)
很多家长陪娃读原版书,感觉终于迎来孩子自主流利阅读的曙光,突然发现再往上提升遇到了挑战:
·孩子爱读故事书,非虚构类图书和文章不愿意读
·孩子喜欢读书,但英文阅读理解能力测试分数不高
·孩子能读万卷书,但在写学术文章,Essay写不出来
·去参加国际学校或者海外私校的考试,遭遇滑铁卢
究竟是哪里出了问题?
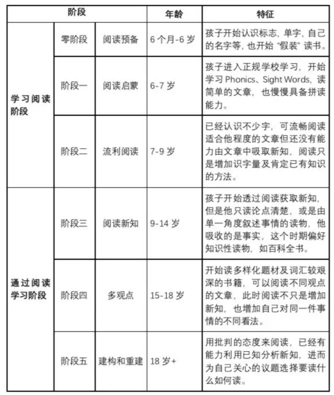
已故的美国哈佛大学阅读心理学家珍妮.夏尔(JeanneChall)将英文阅读发展的阶段分为六个阶段:
![图片[3]-蓝思母公司的这个“阅读写作神器”,让孩子有超越同龄人3-5倍的蓝思值增长-EnglishX](https://www.englishx.net/wp-content/uploads/2026/01/1768061776-ffcdfbfde9295097c529c458c9168fc3.png)
从六个月到小学三年级是"学习阅读的阶段",从零基础过渡到自主阅读。这个阶段,孩子最重要的是在阅读的过程中享受乐趣,习得新词汇和背景知识,从拼读单词过渡到对上下文的理解,通过理解关于某个主题的一个或多个观点获得新的知识。在这个过程中,家长可以帮助到孩子的是,让他多读书,帮助他爱上阅读,同时培养他自主阅读的能力和习惯。
“通过阅读学习”阶段始于四年级直到成人,重点是阅读和理解所读的内容,批评性地接受作者的观点和思维,转化成自己的知识,进而形成自己的思想和世界观。这也是四年级以上英美学生必须具备的能力。因为无论是历史、地理、生物、数学、物理还是化学,这些中学学科都需要孩子们有非虚构类文章阅读和写作的能力才能学习。所以,这个阶段非虚构类阅读比虚构类故事书的阅读更为重要。孩子们需要涉猎更多更广的阅读资源和题材,关于自然、科学、社会、历史的“非虚构类作品”,因为他们需要通过阅读去学习新知,去探索这个世界。
但是,在中国孩子的“阅读清单”中,虚构类作品的阅读是缺席的,可以说到了一个非常不均衡的状态。一方面,很多家长没有意识到这个阶段,孩子阅读“非虚构作品”的重要性,还是大量给孩子“囤”故事书。另一方面,在中国不容易找到体系化的资源,能基于孩子的英文能力和阅读兴趣,给他大量个性化的,关于自然、科学、社会、历史的、有意思的非虚构作品,同时又能提升孩子的阅读理解能力和写作能力。所以在“通过阅读学习”这个阶段,哪怕是在国际学校的孩子,都会遭遇很大的挑战。
解决这个问题,我建议大家考虑在线英文读写系统Achieve3000,全球最知名的学术英文读写平台,百万美国孩子在使用的英文学习网站。国内很多知名的双语和国际化学校比方上海包玉刚在用。
为啥推荐Achieve3000,因为它具有以下几个特点,能有效地帮助中国孩子同步提升英文读写能力:
·专业动态的蓝思阅读水平评测
·海量匹配中小学生英文能力的自然、科学、社会、历史、人文阅读作品
·每周5篇基于蓝思值和兴趣的个性化文章定制
·经典的五部阅读策略学习法,同步提升阅读和写作能力
·扎实的学术写作能力培养
·超越同龄人3-5倍的蓝思值增长
![图片[5]-蓝思母公司的这个“阅读写作神器”,让孩子有超越同龄人3-5倍的蓝思值增长-EnglishX](https://www.englishx.net/wp-content/uploads/2026/01/1768061777-1896a8b11418dc8b9191900067e392da.png)
Achieve3000是与蓝思(Lexile)母公司美国Metametrics教育公司合作研发了的在线智能学习系统。2001年开始为美国小学2年级到高中12年级的学生提供在线阅读写作服务。在美国,有50个州的学校,大约一半2-12年级学生在使用。全球有超过30个国家的学校在使用,包括国内一些顶尖的双语和国际学校。
对分级阅读熟悉的阅读第一家长,很多都知道Lexile蓝思分级阅读评测体系,它是目前唯一一个既可以衡量阅读水平,又可以评估文本难度的科学测量工具,也是全球最具公信力的英语分级阅读标准之一。蓝思值越高,表示读者阅读能力越高或读物难度越高,反之,读者读者阅读能力越低或读物难度越低。
![图片[6]-蓝思母公司的这个“阅读写作神器”,让孩子有超越同龄人3-5倍的蓝思值增长-EnglishX](https://www.englishx.net/wp-content/uploads/2026/01/1768061778-11a3a98f25a599a67bed9bd37c38764b.png)
Achieve3000核心功能就是建立在蓝思分级的基础上。但与我们之前推荐的MyON图书馆不同,MyON主要是书,Achieve3000中的阅读材料绝大部分是非虚构类文章。这些文章涵盖科技、生物、地理、历史、体育、娱乐、文化等居多领域,并且不断更新。每周都会在最新的时事新闻中,精选出孩子们感兴趣的内容。比起图书,这些文章的长度更短,也更具时效性。而且根据英文阅读水平,同一文章,给不同孩子的阅读难度不同。
如果说孩子们用MyON,是在读书;那么用Achieve3000,就是在读杂志和报纸,各有千秋。可以说,Achieve3000内容难度更大一些,这是为什么我们推荐有更高英文读写目标的孩子使用。
2018-1019的数据研究结果显示,使用Achieve3000的学生,平均蓝思值增长是同龄人的3~5倍!
![图片[7]-蓝思母公司的这个“阅读写作神器”,让孩子有超越同龄人3-5倍的蓝思值增长-EnglishX](https://www.englishx.net/wp-content/uploads/2026/01/1768061779-c5b6b94bcf608bcbf699fadf4f2cdf5b.png)
![图片[8]-蓝思母公司的这个“阅读写作神器”,让孩子有超越同龄人3-5倍的蓝思值增长-EnglishX](https://www.englishx.net/wp-content/uploads/2026/01/1768061779-db8c20b7bee321bc34b6ea9eeec2f1c3.png)
不知如何帮助孩子挑选合适的阅读材料?这正是Achieve3000的强项所在。差异化是Achieve3000最大的特点:通过差异化教学和具有挑战性的读写能力训练,让每个学生都有机会充分发挥自己的潜力。
Achieve3000的核心智能技术融入了蓝思框架(LexileFramework),能够对孩子的阅读能力与文本难度进行精准匹配,真正实现定制化学习体验。
一年三次的定级评估(Level Set Assessment)
每个注册的学生都需要经过一年3次的蓝思定级测试。第一次是在学生首次注册系统时,测试结果会生成这个学生的初始蓝思分值。系统会根据这个分值、上下浮动范围、学生年龄等信息,在工作日会每天推送给他1~2篇文章。确保难度适中,内容话题也符合该年龄段的孩子进行阅读。
第二次评估,系统会自动推送,相当于期中测试。第三次是在一年学习结束后,相当于期末测试。
动态嵌入式评估(Embedded Assessment)
学生每完成一篇文章的阅读练习,系统都会从中获取多项信息,比如练习难度、思考时长等,不断提升对学生阅读能力的定位精准度,追踪动态变化,并由此每月自动调整推送的阅读材料。
随着孩子们答题的准确率变化,蓝思值每月一次会对应调整,确保系统推送的文章和阅读理解的难度始终匹配孩子阅读能力进阶。学生完成的每项阅读练习,系统都会从中获取多项信息,比如练习难度、思考时长等,不断提升对学生阅读能力的定位精准度,追踪动态变化,以调整下个月所推送的文章难度。
全程评估检测并及时调整文章难度
差异化、个体化的阅读体验
通过将智能技术与强大的人工编辑团队相结合,Achieve3000的每一篇文章会被改写成12个的蓝思难度等级。这就意味着,即使是阅读能力相对较弱的学生,也能获取全面的、话题较复杂的信息。如果感兴趣,还可以继续阅读原文。特别提及的是美国是一个移民国家,有很多英文非母语的孩子。Achieve3000的差异化难度设置不但有助于母语非英文的美国孩子逐步提升读写能力,对于中国的孩子来说也是非常适合的,可以按让孩子按自己的能力逐步进阶。
![图片[10]-蓝思母公司的这个“阅读写作神器”,让孩子有超越同龄人3-5倍的蓝思值增长-EnglishX](https://www.englishx.net/wp-content/uploads/2026/01/1768061782-df4caa3fe6d78e8a83343c41a74691f6.png)
另外,A3000系统提供丰富的工具,如文本到语音、语音到文本工具、词汇支持等,为不同水平的学生提供个别支持。系统的自动适应性评估也是非常智能,随着孩子们答题的准确率变化,蓝思值每月一次会对应调整,从而调整推送文章难度,确保每个学生获得的支持都是个性化的。
![图片[11]-蓝思母公司的这个“阅读写作神器”,让孩子有超越同龄人3-5倍的蓝思值增长-EnglishX](https://www.englishx.net/wp-content/uploads/2026/01/1768061783-1468702d514cab202257330934c2a433.png)
![图片[12]-蓝思母公司的这个“阅读写作神器”,让孩子有超越同龄人3-5倍的蓝思值增长-EnglishX](https://www.englishx.net/wp-content/uploads/2026/01/1768061784-e7095876ca3f41ca80a53e56a3dd9458.jpeg)
Achieve3000的阅读理解题型覆盖主旨大意、字词隐含义、事实和观点区分、推论问题、逻辑问题等。新版系统还贴心的提供了Skills Collection,即按阅读技能分类的文章,帮助学生进行薄弱项的专项提高。
![图片[13]-蓝思母公司的这个“阅读写作神器”,让孩子有超越同龄人3-5倍的蓝思值增长-EnglishX](https://www.englishx.net/wp-content/uploads/2026/01/1768061785-98f2b3ad19878e30e7ef22bd0a1b1f0f.png)
![图片[14]-蓝思母公司的这个“阅读写作神器”,让孩子有超越同龄人3-5倍的蓝思值增长-EnglishX](https://www.englishx.net/wp-content/uploads/2026/01/1768061786-3507932ccc2308b7520eda7bb9dd3d19.png)
Achieve3000有非常丰富的非虚构类文章,让每个孩子都能找到自己感兴趣的内容。
·ELA类按主题分有三十五个主题,如霸凌、友谊、竞争、勇气、多元化等
·科学类涵盖内容和太空科学、工程设计、生命科学、物理科学方面的文章
·社科类包括经济、地理和文化、美国史、美国公民和政府、世界史方面的文章
·小说类(新版新增)包括冒险类、戏剧、奇幻类、科幻类、悬疑类、历史小说、科学小说等节选或短篇
·Wordstudio(新版新增,六年级以上才有)
![图片[15]-蓝思母公司的这个“阅读写作神器”,让孩子有超越同龄人3-5倍的蓝思值增长-EnglishX](https://www.englishx.net/wp-content/uploads/2026/01/1768061787-4fb60c002ad746349bf174eee7e751b8.png)
可以说有了Achieve3000,就像有了一个青少年版“纽约时报”+“华盛顿邮报“+”时代周刊“……
新版的课程界面让学生的学习程序更加直观--课程进度条可以帮助学生专注于手头的任务,有效了解课程步骤;分屏设计则提供了一个可调整大小的阅读窗格,学生在每个步骤中都可以便捷的参考文章内容。
![图片[16]-蓝思母公司的这个“阅读写作神器”,让孩子有超越同龄人3-5倍的蓝思值增长-EnglishX](https://www.englishx.net/wp-content/uploads/2026/01/1768061789-9a171d13c70d80edc326a12ec34753c6.png)
Timed Reading 限时朗读类的文章还有计时功能,互动感强。
![图片[17]-蓝思母公司的这个“阅读写作神器”,让孩子有超越同龄人3-5倍的蓝思值增长-EnglishX](https://www.englishx.net/wp-content/uploads/2026/01/1768061790-49a568b3550b7ea6d38254777b51b9f8.png)
Motivation中心让孩子对自己的进步一目了然,信心倍增;Scoreboard让小朋友也有清晰的挑战目标。
![图片[18]-蓝思母公司的这个“阅读写作神器”,让孩子有超越同龄人3-5倍的蓝思值增长-EnglishX](https://www.englishx.net/wp-content/uploads/2026/01/1768061792-3ae451cd00b95055c1e462a234cfabf6.png)
![图片[19]-蓝思母公司的这个“阅读写作神器”,让孩子有超越同龄人3-5倍的蓝思值增长-EnglishX](https://www.englishx.net/wp-content/uploads/2026/01/1768061792-62421ba26022d55d3bfe0f608c2663d9.png)
Achieve3000还有一个杀手锏是其最经典的“五步学习法”,帮助学生提升非虚构类作品的阅读策略和技巧。
![图片[20]-蓝思母公司的这个“阅读写作神器”,让孩子有超越同龄人3-5倍的蓝思值增长-EnglishX](https://www.englishx.net/wp-content/uploads/2026/01/1768061794-a0f51277590b49c6583ae9d0757028a7.png)
新版的Achieve3000里的文章大部分依旧为"5-step Lesson"五步学习法,但将阅读理解和写作练习完美的融合在了一起。其中阅读理解测试题包含了理解文章大意、事件序列、寻找因果关系、同义词、寻找论据、做出推论等多个主要的阅读理解技巧。
第一步:Ready
北美的阅读教学课,通常在阅读前,老师会问一些Activate Prior Knowledge的问题,或一起启发性的问题。Achieve3000这套系统也采用了这个经典的学习方法,通过投票题或者问答题,帮助学生关注他们将会阅读的内容,让他们在开始阅读前就开始积极地思考,这就是第一步,阅读之前的Ready部分。
![图片[21]-蓝思母公司的这个“阅读写作神器”,让孩子有超越同龄人3-5倍的蓝思值增长-EnglishX](https://www.englishx.net/wp-content/uploads/2026/01/1768061795-adf370760605d6ad9d046730cf4c9ef0.png)
第二步:Read
每篇文章一般为1-2页,包括文章、词汇。新版A3000还提供了Notes框供学生做笔记用。
![图片[22]-蓝思母公司的这个“阅读写作神器”,让孩子有超越同龄人3-5倍的蓝思值增长-EnglishX](https://www.englishx.net/wp-content/uploads/2026/01/1768061796-286c05ff899d8ae0de454a1eb90ee632.png)
阅读过程中,学生还可以善用工具栏,如荧光笔、字典、屏幕阅读范围、语音朗读、翻译、语速和screen masking形式的变更来辅助阅读。
![图片[23]-蓝思母公司的这个“阅读写作神器”,让孩子有超越同龄人3-5倍的蓝思值增长-EnglishX](https://www.englishx.net/wp-content/uploads/2026/01/1768061798-1ff6cc5a2a580e3b416b4e90d96164a2.png)
词汇功能帮助习得文章中新的词汇。
![图片[24]-蓝思母公司的这个“阅读写作神器”,让孩子有超越同龄人3-5倍的蓝思值增长-EnglishX](https://www.englishx.net/wp-content/uploads/2026/01/1768061798-0d66c61c4dcc554646dcebee22b70ae2.png)
第三步:Respond
阅读后的评估,也就是阅读理解部分。每题的第一次回答的结果会被记录入蓝思值,如果得分低于75%,可能孩子就没有读懂当前的文章。做错的题可以再做一次并获得奖励Bonus Points,但是不会影响蓝思值的变化。
![图片[25]-蓝思母公司的这个“阅读写作神器”,让孩子有超越同龄人3-5倍的蓝思值增长-EnglishX](https://www.englishx.net/wp-content/uploads/2026/01/1768061800-1137b58cf0c8b79ab1adb85f35ae90df.png)
第四步:Reflect
读了文章之后自己的观点是否会有变化呢?是坚持自己最初的想法,还是改了主意?这是阅读后的反思部分。
![图片[26]-蓝思母公司的这个“阅读写作神器”,让孩子有超越同龄人3-5倍的蓝思值增长-EnglishX](https://www.englishx.net/wp-content/uploads/2026/01/1768061801-0a38c67f5720ac423323b7a775b69d59.png)
第五步:Write
Thought Question类似于问答题,点击“Writing Tips”按钮,还会有写作小提示。事实上,Achieve3000的问答题写作形式很丰富,有复述故事、比较与对比等。
![图片[27]-蓝思母公司的这个“阅读写作神器”,让孩子有超越同龄人3-5倍的蓝思值增长-EnglishX](https://www.englishx.net/wp-content/uploads/2026/01/1768061802-23bab990cd06ae1c775c0ae2e9299851.png)
另外,也有不少文章是Instruction+Activity,即只有第一到第三步,或者Article Only只有阅读的。
![图片[28]-蓝思母公司的这个“阅读写作神器”,让孩子有超越同龄人3-5倍的蓝思值增长-EnglishX](https://www.englishx.net/wp-content/uploads/2026/01/1768061804-9c4f8f5061f6f1e91746d60a47641cb4.png)
每周推送的文章中,会有两篇设置了这项学习活动,供学生精读文章,提升批判性阅读能力。![图片[29]-蓝思母公司的这个“阅读写作神器”,让孩子有超越同龄人3-5倍的蓝思值增长-EnglishX](https://www.englishx.net/wp-content/uploads/2026/01/1768061784-e7095876ca3f41ca80a53e56a3dd9458.jpeg)
![图片[30]-蓝思母公司的这个“阅读写作神器”,让孩子有超越同龄人3-5倍的蓝思值增长-EnglishX](https://www.englishx.net/wp-content/uploads/2026/01/1768061804-bca06404747c3729b1b0cf85599f5667.png)
写作也是Achieve3000系统里很重要的部分,每篇文章的五步学习法里,Ready、Reflect、Write都牵涉到写作。
但A3000系统还有专门的写作中心,涵盖Descriptive Essays,Narrative Essays,Comparison-Contrast Essays, Opinion Essays,Cause-and-Effect等多种体裁问题的写作练习。
![图片[31]-蓝思母公司的这个“阅读写作神器”,让孩子有超越同龄人3-5倍的蓝思值增长-EnglishX](https://www.englishx.net/wp-content/uploads/2026/01/1768061807-cc49b3caa5326d36d78d95853ed4dc2e.png)
每篇作文,Achieve3000引导学生通过四个步骤完成写作,分别是Read阅读、Prewrite写提纲、Draft打草稿、Revise/Edit编辑修改。学生先阅读Writing assignment,即命题作文的背景和要求。
![图片[32]-蓝思母公司的这个“阅读写作神器”,让孩子有超越同龄人3-5倍的蓝思值增长-EnglishX](https://www.englishx.net/wp-content/uploads/2026/01/1768061808-9116cad25673959f29fa45534e130cc8.png)
之后,学生可参考Directions,即Achieve课程系统对于该命题作文的写作思路指导,一步一步怎么写非常清晰。
Achieve课程系统还提供了很多Graphic Organizer的工具,供学生来整理思路。下图的因果关系和对比关系梳理图只是众多写作工具图表中的示例。
![图片[33]-蓝思母公司的这个“阅读写作神器”,让孩子有超越同龄人3-5倍的蓝思值增长-EnglishX](https://www.englishx.net/wp-content/uploads/2026/01/1768061809-417df47be47838274274e2a447176063.png)
因果关系图表
![图片[34]-蓝思母公司的这个“阅读写作神器”,让孩子有超越同龄人3-5倍的蓝思值增长-EnglishX](https://www.englishx.net/wp-content/uploads/2026/01/1768061811-ce83e41282b17097725f79851dc42037.png)
对比关系图表
Prewrite写提纲部分,系统会给出段落结构梳理,帮助学生整理思路。
![图片[35]-蓝思母公司的这个“阅读写作神器”,让孩子有超越同龄人3-5倍的蓝思值增长-EnglishX](https://www.englishx.net/wp-content/uploads/2026/01/1768061813-e3f8532e0a448d3a88083cd6281334d7.png)
其实提升孩子的读写能力应该是螺旋式同步进行的,而不是先把阅读提上去,再去考虑写作。如果说读是“输入”,写是“输出”,这两个能力是相辅相成,互相促进的。把这个写作中心用好了,孩子多文体写作能力也会逐步提升。
阅读第一读者特别福利
本次阅读第一为家长们找到了Achieve3000在线阅读写作系统特别优惠:468元/年,并赠送中文报告+家长账号!
每天不到两块钱,全面提升孩子学术英文读写能力,包括:
·专业动态的蓝思阅读水平评测
·海量匹配中小学生英文能力的自然、科学、社会、历史、人文阅读作品
·每周5篇基于蓝思值和兴趣的个性化文章定制
·经典的五部阅读策略学习法,同步提升阅读和写作能力
·扎实的学术写作能力培养
·超越同龄人3-5倍的蓝思值增长
·中文家长报告+家长账号
Achieve3000有家长账号,通过家长账号,爸爸妈妈们可以看到孩子学习的全部情况,包括读了哪些文章、具体都做了哪些练习、阅读理解能力表现如何,以及现在的蓝思值和使用系统以来的蓝思值变化等等。
重要说明
·本产品为虚拟产品,报名付费成功后,不予退款;
·适合英语阅读能力基本达到美国小学2年级左右水准的孩子开始使用,英文刚起步的孩子不太适合;
·小学二年级-高三年级学生都适用;
·有效期一年,从开通日开始计算。比如:2021年11月1日期开通,至2022年10月31日截止;
·购买时,请填写孩子的以下信息:孩子的姓+孩子的名、年级、接收账号的邮箱地址,用于开通账号和接收账号信息;
·账号将在购买后2-3个工作日开通。有效期从开通日开始计算,到期可续费。账号将通过邮件形式发送至你的邮箱,请一定记得及时查看并使用。
·下次开团会相隔一段时间,请在团购期内抓紧时间购买。
点击下图,立即购买↓↓↓
补充说明:中文家长报告
为了帮助家长更好地了解孩子的阅读能力提升进度。我们为家长提供度身定制的个性化中文周报。这份报告是集家长报告、学生报告、老师报告、学校报告四份报告为一体的整体报告。爸爸妈妈们通过周报,就可以轻松掌握每个孩子蓝思值的变化,每周文章有效完成的数量,各个阅读技能的掌握情况。
|周报第一部分:周报获取数据的时间、当前兰斯值数据、上周学习完成情况
这部分说明了学生在统计时间内,完成的阅读文章明细,Respond首次和二次完成的准确率,和“Write”部分的完成情况。
![图片[37]-蓝思母公司的这个“阅读写作神器”,让孩子有超越同龄人3-5倍的蓝思值增长-EnglishX](https://www.englishx.net/wp-content/uploads/2026/01/1768061814-9967573ade6a1dcdcb8b8695477eebcd.png)
|周报第二部分:本学期课程总体完成情况
在这个部分,家长可以看到自从使用Achieve3000系统以来,孩子做过的所有的文章和Activity的答题准确率情况。并提供统计数据:本学期总计完成有效课程(不包含延展类型)共多少篇,平均每周做了多少篇;学期初始兰斯值和目前的兰斯值各是多少。
![图片[38]-蓝思母公司的这个“阅读写作神器”,让孩子有超越同龄人3-5倍的蓝思值增长-EnglishX](https://www.englishx.net/wp-content/uploads/2026/01/1768061816-53e9803186d59f3cf340f037709a5698.png)
|第三部分:英语阅读技能得分表
这对家长来说,可能是最有用的部分了,在这里,你可以清楚的看到孩子阅读理解的薄弱环节在哪里,可以针对孩子的薄弱项增加额外的推送练习。
![图片[39]-蓝思母公司的这个“阅读写作神器”,让孩子有超越同龄人3-5倍的蓝思值增长-EnglishX](https://www.englishx.net/wp-content/uploads/2026/01/1768061817-90f24998731357aa81c580dc95f9eea9.png)
🔺点击上方海报进入小程序了解详情🔺
如果您对学习系统有疑问和想要咨询,请添加产品右下方的阅读第一小助手进行咨询~
<原文链接:https://mp.weixin.qq.com/s/Il1X4a5DerqynswGt4EGbw


![图片[1]-蓝思母公司的这个“阅读写作神器”,让孩子有超越同龄人3-5倍的蓝思值增长-EnglishX](https://www.englishx.net/wp-content/uploads/2026/01/1768061774-06ac3c212bd46587a1da28e2667257c4.jpeg)
![图片[4]-蓝思母公司的这个“阅读写作神器”,让孩子有超越同龄人3-5倍的蓝思值增长-EnglishX](https://www.englishx.net/wp-content/uploads/2026/01/1768061777-3af7423555b95d4d94c3b76802d63cbc.jpeg)
![图片[40]-蓝思母公司的这个“阅读写作神器”,让孩子有超越同龄人3-5倍的蓝思值增长-EnglishX](https://www.englishx.net/wp-content/uploads/2026/01/1768061818-080084235a6219bb716ec17dcda1a4f3.jpeg)







暂无评论内容