免责声明:原文载于《中国电化教育》2025(06),版权归作者所有,如有侵权,请及时联系删章。
刘梦君 湖北大学计算机学院
邹文龙 湖北大学教育学院
宗敏 湖北省教育信息化发展中心
杨兵 湖北省绩效评价信息管理研究中心

摘 要

生成式人工智能(GAI)与传统教育教学过程的深度融合正成为教学改革重点方向。研究基于输出假设和过程写作两个反馈理论,集中探究了GAI反馈对中学生英语写作表现的影响。通过对比实验组和对照组在四次作文评分中的得分情况,分析GAI反馈与教师反馈对中学生写作内容切题性、语法正确性、词句准确性和表达逻辑性的影响。研究结果表明,GAI反馈能够提升中学生的英语写作表现,写作基础整体一般学生的写作内容切题性、语法正确性、词句准确性和表达逻辑性均有提升,但写作基础整体较好学生的写作切题性提升有限。研究揭示了生成式人工智能反馈在中学生英语写作教学中的有效性,可为语言教学数字化转型提供参考依据。
关键词:生成式人工智能;中学英语写作教学;内容切题性;语法正确性;词句准确性;表达逻辑性
How Generative Artificial Intelligence Empowers Teaching and Learning——An Empirical Study on Teaching English Writing to Middle School Students
Abstract:The deep integration of artificial intelligence generated content(GAI) with traditional education and teaching process is becoming a key direction of teaching reform. Based on two feedback theories, output hypothesis and process writing, the study focused on the effect of GAI feedback on secondary school students' English writing performance. By comparing the scores of the experimental group and the control group in four essay scores, the effects of GAI feedback and teacher feedback on the content relevance, grammatical correctness, word accuracy and expression logic of secondary school students' writing were analyzed. The results of the study show that GAI feedback enhances secondary school students' English writing performance, and that students with an overall average writing foundation have an increase in tangentiality, grammatical correctness, lexical accuracy, and expressive logic of their writing, but students with an overall better writing foundation have a limited increase in tangentiality of their writing. The study reveals the effectiveness of generative AI feedback in teaching English writing to secondary school students, which can provide a reference basis for the digital transformation of language teaching.
Key words: artificial intelligence generated ; secondary school English writing instruction ; content relevance ; grammatical correctness ; lexical accuracy ; expressive logic

阅读原文

线上线下混合教学模式下大学生英语学习投入研究
![图片[5]-生成式人工智能何以赋能教学:中学生英语写作教学实证研究-EnglishX](https://www.englishx.net/wp-content/uploads/2025/10/1760756226-1b647a978f6ea2a7d0c780fe07db1786.png)
人工智能技术的飞速发展,特别是生成式人工智能(GAI,Generative Artificial Intelligence)的快速兴起,加快了信息技术与传统教育教学的深度融合进程。在英语教学领域,GAI技术凭借其强大的文本生成与理解能力,正逐步成为教学创新的重要驱动力。研究者们不断探索GAI在语言教育领域的创新应用,包括语言习得的影响机制[1]、GAI技术辅助下的口语教学新模式[2],以及其在写作[3]、翻译[4]等教学环节中的赋能应用。这些研究不仅揭示了GAI赋能教育教学的巨大潜能,也为语言教育的数字化转型提供了新的变革思路。
在英语写作教学实践中,及时对学生作文内容开展反馈,是帮助学生提升写作表现的有效途径[5]。传统英语教学中,教师往往承担着繁重的作文批改任务,这一事务不仅耗费大量精力,而且难以做到个性化精细批改,不能满足学生的差异化反馈需求[6]。GAI技术的出现为解决上述困境开辟了新路径。通过运用先进的自然语言处理技术和深度学习算法,GAI能够快速、精准地识别学生作文中的语法错误、逻辑问题乃至表达上的不足,并即时提供个性化的修改建议[7]。这种基于大数据分析和智能算法的教学反馈方式,不仅极大地减轻了教师的工作负担,更重要的是,它能够通过提供针对性的反馈促进学生写作技能的精准提升,增强学生的元语言意识,深化其对语言规则的理解和应用能力[8]。
尽管许多研究已在推动GAI技术深度融合英语教学,但现阶段的GAI赋能英语写作教学效果仍然有诸多问题待深化研究。(1)多数研究仍然立足于借助GAI技术构建英语教学新模式[9]、新教学体系[10],未有具体探讨GAI具体作用与英语写作教学的实践探索;(2)现有研究对象多为具备较强文化水平的成年大学生群体[11],其具备的英语知识和信息技术接受基础,与处于英语写作起步期的中学生有较大差异。其反馈内容和反馈形式是否适用于初中生英语写作教学,仍需实证研究。(3)即便处于同一年龄段的学生群体,其语言基础和学习主动性上仍有不同[12],在此种情况下,GAI反馈是会拉平群体间差距,还是拉开群体间差距,值得探讨。基于此,本研究聚焦当前基础教育课堂教学改革主阵地,以英语写作教学关键期的两组不同学习基础初中生为研究对象,依托生成式人工智能平台,开展了为期一学期的英语写作教学GAI反馈与教师人工反馈对比实验。通过收集的教师人工批改反馈数据和GAI批改反馈数据,对比两种反馈教学下不同学习基础学生作文的内容切题性、语法正确性、词句准确性和表达逻辑性等初中英语写作基本评价指标,探究GAI赋能英语写作教学的有效性,为人工智能时代的英语写作教学探索出新的方式方法,继而为中学英语课堂教学改革提供科学的参考依据。
一、GAI反馈赋能中学生英语写作教学模式
在语言学习过程中,高质量反馈对于学生的语言能力提升至关重要。高质量的反馈不仅有助于修正语言使用中的错误,还能引导学习者更深入地掌握语言规则和表达技巧[13]。输出假设理论(Output Hypothesis)指出,学习者通过语言输出,尤其是在面临复杂任务时,会自我反思并修正语言使用,从而促进语言知识的内化[14]。这一理论强调输出与反馈的互动过程对于语言掌握的深度和精度至关重要。过程写作理论(Process Writing Theory)则进一步强调写作是一个动态、不断修订的过程[15]。学习者通过不断的写作、反馈和修订循环,不仅优化表达,还逐渐提高语言的准确性与流畅性。这两大理论为英语写作反馈的作用提供了坚实的理论基础,指明了反馈在语言学习中的关键作用。
目前,英语写作反馈方式主要有教师反馈和智能技术反馈两种。由于中学阶段班级规模普遍较大,且写作反馈需要尽早提供,使得教师反馈在批改作文时粒度较粗,难以为每个学生提供高质量的反馈[16]。能够提供的反馈通常侧重于指出表面错误,如拼写、语法和词汇表达问题,而对更深层次的写作主题和写作逻辑问题缺乏详细的指导[17]。同时,教师难以考虑到学生个体知识掌握水平的差异,不能有效满足不同水平学生在写作学习中的个性化指导需求[18]。相较之下,智能技术特别是GAI技术支持的反馈能够克服上述教师反馈过程中的缺点,提供更高质量的反馈[19]。GAI凭借空前强大的自然语言处理和大数据分析技术,能够快速、准确地识别学生写作中的各类问题,并实时提供个性化的修改建议。它不仅能够捕捉语法、词汇等客观、细节问题,还能在文章的逻辑结构、内容切题性等主观、宏观层面上提供反馈意见[20]。这种即时、精准的反馈能够根据不同学生的特点和需求,帮助学生反复修正,深化其对语言规则和写作技巧的理解和应用[21]。因此,相较于传统的教师反馈,智能技术应该能提供更高质量的个性化写作反馈。
而在现行基础教育英语课程教学体系下,中学阶段是英语写作学习的起步阶段,该阶段的学生正处于语言技能积累和内化的关键时期,具备较强的学习能力和塑造潜力。同时,中学生的语言认知和发展处于从基础知识向复杂表达过渡的阶段,他们在写作中常常面临审题、语法、逻辑和表达等多方面的挑战[22]。这就为在英语写作教学中引入GAI提供了现实需求和价值。基于此,本研究融合现有中学生写作能力评价研究以及一线英语教研专家意见,提出了GAI反馈赋能中学生英语写作教学的模型(如图1所示),它从以下四个核心维度提升中学生英语写作水平:(1)内容切题性,(2)语法正确性,(3)词句准确性,(4)表达逻辑性。
![图片[6]-生成式人工智能何以赋能教学:中学生英语写作教学实证研究-EnglishX](https://www.englishx.net/wp-content/uploads/2025/10/1760756227-863513bb4ff2f6abe29e34b441f4492d.png)
(一)聚焦主题:内容切题性的改善手段
输出假说理论指出,语言学习者在使用语言输出的过程中,会增强对语言结构和内容的关注,从而促使他们深入思考并应用已学的语言知识[23]。已有研究表明,人工智能技术在作文批改中表现出了极大的潜力,尤其在文章切题性等宏观主观层面,能够有效提升批改效率[24],从而推动学生写作表现的提高[25]。GAI凭借其更为强大的自然语言处理能力,应能够为学生提供有效的支持,帮助他们提高审题与立意能力,进而提升写作的切题性。
一方面,GAI可以根据作文题目的具体要求,提供与主题密切相关的素材和建议,帮助学生更好地理解题目要求,避免跑题。通过动态分析学生的写作内容,GAI能够实时检测并指出偏离题目的部分,提醒学生回归主题。这样的即时反馈使学生能够在写作前有效把握题目要点,从源头上减少跑题的可能性。同时,GAI还通过分析学生的写作结构与内容安排,帮助他们及时调整写作方向。例如,当学生未能围绕题目要求展开论述时,GAI能够提醒并提供具体的修改建议,如重新组织段落或增加相关论据,从而使写作内容更加聚焦于题目。
另一方面,GAI不仅可以帮助学生避免跑题,还能提升立意的深度和准确性。当学生的立意不清晰或偏离中心时,GAI能够提供针对性的反馈,指出问题并提出修改建议。同时GAI还能够提示学生深挖题目的核心含义,引导他们思考更具深度的观点,从而促使他们对主题进行更全面、深入的分析。这种反馈机制不仅帮助学生纠正表面错误,还通过不断的反思与修正,促使学生逐步内化对题目要求的深层理解。通过这种持续的写作和反馈循环,学生逐渐养成探究性思维,并在不断的实践中提升立意的深度,最终达到切题性和思想深度的双重提升。
(二)精准纠错:语法正确性的提升路径
输出假说理论指出,语言学习者在进行语言输出时,往往会暴露其对语言规则的理解不足,而这些不足之处能够通过输出和反馈得到纠正和强化[26]。在英语写作教学中,GAI能够通过其强大的自然语言处理能力,对学生写作中的语法错误进行即时捕捉和反馈。这种实时反馈不仅有助于学生修正语法错误,还能通过反复的实践,促使学生逐步内化并掌握语法规则。例如,中学生在写作过程中常见的动词时态使用不当、主谓不一致或从句结构错误,GAI能够迅速识别并给出详细的解释和修改建议。这种高精度的反馈不仅纠正了具体的语法问题,还促使学生在反复的输出中加深对语法规则的理解。通过持续的输出和反馈循环,学生逐步增强对语法结构的敏感性,掌握语法知识的过程更加高效和深入。
此外,GAI的反馈机制具备分层次的个性化特点,能够根据学生的实际语言水平提供相应的语法建议。对于语法基础较薄弱的学生,GAI能够简明易懂地解释基础语法规则,如冠词的使用、名词的复数形式等;而对于语法水平较高的学生,GAI则提供更复杂的语法分析和建议,如虚拟语气和被动语态的使用。这种分层反馈远超传统课堂中大班教学的局限性,能够为每个学生提供精准的、个性化的指导,确保他们在不同水平上都得到有效的帮助。
(三)精确表达:词句准确性的提高方法
根据输出假说理论,语言学习者在进行语言输出时,通过反复尝试检验其对语言规则的理解,从而促进语言能力的提升[27]。同时,过程写作理论强调通过反思与修订,在不断试错与实践中逐步提升写作技巧[28]。学生的语言输出往往反映其对词汇和句式的理解与应用。
在中学生的英语写作中,词汇和句式的准确性是衡量写作水平的重要标准。词汇选择的恰当性不仅直接影响文章的流畅性,还决定了学生是否能清晰、准确地传达其写作意图。然而,由于词汇量的限制,中学生常常会使用一些不符合语境或搭配不当的词汇,影响表达的准确性。GAI通过其庞大的语料库,能够自动识别这些不当用词,并结合上下文提供更加合适的替换建议。例如,当学生在描述事件时使用了不准确的动词,GAI能够结合语境推荐更精准的词汇,从而帮助学生改善表达。这种针对性极强的反馈机制,不仅提升了学生对词汇的理解与运用能力,还有效增强了写作的整体准确性。句式结构的合理性也是中学生写作中常见的挑战之一。由于缺乏对复杂句式的掌握,学生往往倾向于使用简单句或逻辑不清的复合句,导致文章结构单一、表达不够严谨。GAI能够自动检测学生写作中的句式问题,并提供详细的修改建议。例如,当学生的写作中出现句式不完整、从句使用不当或连接词错误时,GAI不仅能够指出问题,还提供合适的替换方案,并解释如何合理使用这些复杂句式。通过这种反馈,学生逐渐学会组织句子,进而使文章结构更加严谨、表达更加连贯。
(四)厘清思路:表达逻辑性的优化方式
过程写作理论将写作视为一个反复构思、撰写和修订的过程,通过不断的反思和修正来提升写作技巧[29]。GAI能够根据学生的输入内容,动态调整其反馈方式,从而增强学生的元语言意识(即对语言结构和规则的自觉意识)[30],帮助学生在写作过程中厘清思路,优化文章的逻辑性和层次感,进而提升写作质量。
在中学生的英语写作中,表达逻辑性是一个常见的挑战。学生常常陷入单一段落的思考,忽视整体文章结构的连贯性,导致文章缺乏严谨的逻辑结构。GAI的优势在于,它能够根据学生的写作内容提供具体的逻辑反馈,不仅限于局部错误的修正,还能帮助学生从全局视角审视文章,明确每个段落的作用及其与其他段落的逻辑联系。例如,当段落之间存在跳跃性或过渡不自然的问题时,GAI可以建议学生添加过渡句或使用衔接词,从而使文章的逻辑更加顺畅,增强整体连贯性。
GAI的反馈不仅局限于段落内部的逻辑问题,还能够帮助学生优化文章的整体结构。中学生常常难以平衡开头、主体和结尾三部分的内容分布,导致主体论述不充分或结尾过于简短。GAI通过分析文章整体结构,能够为学生提供合理分配各部分内容的建议。例如,它会提示学生扩展结尾部分,增加对全文主体的总结,从而使文章结构更加完整。此外,段落之间缺乏过渡也是中学生写作中的常见问题。GAI能够通过分析段落之间的逻辑关系,提供构建有效过渡的具体建议,帮助学生使用衔接词或总结前一段的内容,自然地引出下一段的论述,避免段落内容割裂现象。
二、生成式人工智能赋能教学的实证研究
(一)研究对象
本研究的研究对象为湖北省武汉市J中学七年级的四个班级,分别为两个基础班(CG1、EG1)和两个强化班(CG2、EG2),一共201名学生,其中基础班平均每班47人,强化班平均每班53人。在实验开始前,研究对比了四个班的某次英语月考中的作文评分,结果显示CG1和EG1(p=0.428>0.05),CG2和EG2(p=0.154>0.05)之间不存在显著差异。因此,研究将EG1和EG2作为实验组,写作反馈采用GAI反馈,CG1和CG2作为对照组,写作反馈采用教师反馈。此外,通过与校方管理人员和任教老师沟通了解,所有班级教师资历相当,基础班和强化班的两个班级之间的学生写作评分和人数分布均等。
(二)研究材料
本研究采用以Skylark模型为内核的生成式人工智能软件“豆包”(https://www.doubao.com/chat/)作为实验平台。
GAI具有记忆学习能力,能记忆并学习整个聊天话题内用户提供的问题和提示(称为Prompt),给予用户所需的特定类型答案。同时该平台具备创建多个聊天主题窗口功能,方便用户设计特定使用环境的Prompt,训练优化这一主题下该模型的应答能力,提高模型的回答质量。因此需要通过恰当的设计合适的Prompt流程,引导模型理解任务目标,控制生成内容的方向,避免模糊或误导性的输出,防止生成偏见和不当内容,提高GAI的输出效果和质量,满足所有学生期望。本研究具体Prompt流程设计如表1所示。
![图片[7]-生成式人工智能何以赋能教学:中学生英语写作教学实证研究-EnglishX](https://www.englishx.net/wp-content/uploads/2025/10/1760756227-f4cbbf666a6d4d8e1bc95983ba1f5858.png)
因本研究中的Skylark模型主要充当批改者的角色,负责实验组学生的英语写作批改,所以Prompt的目的主要在于各种批改要求的导入。因此,需要先为Skylark模型建立一个中学英语写作教师的背景主题,并提供相应学生阶段的写作任务进行学习,再将错误维度清晰具体的融入Prompt中,最后通过不断地调整引导该模型,获得符合研究需求的、准确有效的反馈信息。
(三)研究工具
为了探究GAI反馈对学生写作水平的多层次影响,研究基于国内外研究者们对英语写作能力的研究[31-33],并结合具体研究对象写作文本数据特征,与实验学校中资深英语教师共同制定评分标准,将中学生英语写作评分指标划分为四个层面,即内容切题性、语法正确性、词句准确性、表达逻辑性,如表2所示。
![图片[8]-生成式人工智能何以赋能教学:中学生英语写作教学实证研究-EnglishX](https://www.englishx.net/wp-content/uploads/2025/10/1760756227-ca195ff2941a6d6527b69fb4d5f9ef2e.png)
教师对以上四个评分指标分别进行打分,学生最终英语作文的写作评分为四个评分指标上得分之和。
(四)研究过程
1. 实验准备。首先研究人员辅助教师注册了GAI平台
所需的账号,并对本研究参与实验的教师和学生进行了培训,确保他们熟悉GAI的操作及其在写作练习中的应用。
2. 研究环节。整个研究过程包括四批次作文教学与
练习。其中教师通过集体备课统一教学计划和方式,按照义务教育阶段国家课程标准与教材确定英语写作主题。每一批次作文训练包括前次作文错例讲解,学生修正作文,本次写作任务剖析和本次作文撰写四个环节。第一次写作训练被设定为基线测试,用于评估所有参与学生在实验开始前的英语写作表现。这一轮的测试结果将作为后续比较的基础。第二、三、四次写作测试的目的是通过GAI反馈,帮助学生提高写作表现。每次写作后,实验组学生接受GAI反馈以及教师评分,而对照组学生则接受教师的反馈。在反馈环节中,实验组学生依据GAI提供的语言、内容和结构建议进行修改,而对照组学生则根据教师的书面反馈进行调整。这种不同类型的反馈机制设计旨在探索GAI反馈与教师反馈在英语写作教学中的效果差异。
(五)研究假设
本研究从生成式人工智能赋能中学生英语写作反馈教学出发,提出以下假设:
H1:GAI反馈能够从整体上提升学生写作表现;
H2:GAI反馈能够提升学生写作的内容切题性;
H3:GAI反馈能够提升学生写作的语法正确性;
H4:GAI反馈能够提升学生写作的词句准确性;
H5:GAI反馈能够提升学生写作的表达逻辑性。
三、研究结果
(一)写作反馈分析
为了探究GAI反馈和教师反馈的具体差异,研究收集实验过程中的教师反馈与GAI反馈数据,以对比两种反馈在实际英语写作教学场景中的反馈内容上的实质差异。
教师反馈是通过在学生写作中标注错误,并直接用红笔修正,复杂错误则附上解释和提醒。此方式简单直接,但解释较为有限,仅针对少数复杂错误。
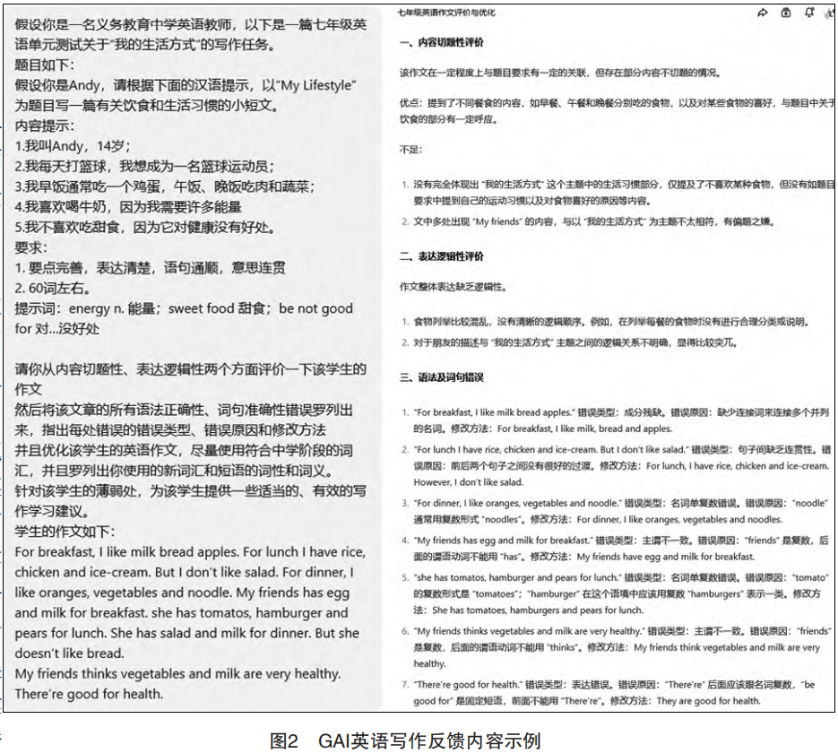
GAI反馈是通过设计好的Prompt流程对GAI进行特定训练,然后将学生英语作文文本输入给GAI后获取到的写作反馈,具体实例如图2所示。通过实例可以发现,GAI基本能够根据设计的Prompt输出详细的反馈内容,包含针对上述四项指标的作文评价、错误解析、作文优化、词汇拓展和写作建议。它不仅能指出错误,详细解释错误原因并给出修改方法;还能优化作文用词和提升句子结构,通过词汇拓展帮助学生扩展表达;最后给出写作建议为学生提供针对性学习指导。
通过对比发现,两种反馈形式均可以正确指出学生作文中存在的错误,但GAI反馈在全面性和个性化上表现更突出。它不仅纠正错误,还能够帮助学生优化写作,扩展词汇,并提供学习方向,具有较高的教学参考价值。能够针对每位学生进行个性化的知识输出。而教师由于时间和精力的限制,反馈则更注重基本错误的指出和修改,无法给出全方位的详细反馈。
(二)前测对比
为了解学生的起点写作表现,本研究通过t检验对照组和实验组在第一轮写作训练中的写作评分进行了差异分析,结果如表3所示。结果显示,对照组和实验组在内容切题性(p1=0.493>0.05, p2=0.226>0.05)、语法正确性(p1=0.365>0.05, p2=0.098>0.05)、词句准确性(p1=0.076>0.05, p2=0.23>0.05)、表达逻辑性(p1=0.439>0.05, p2=0.304>0.05)、写作评分(p1=0.774>0.05, p2=0.345>0.05)方面均无显著差异。这为后续实验提供了一个平衡的起点,确保了实验组和对照组在实验开始前在英语写作表现上具有可比性。本研究也将进一步探究GAI反馈与教师反馈在提高学生英语写作评分方面的不同效果。
![图片[9]-生成式人工智能何以赋能教学:中学生英语写作教学实证研究-EnglishX](https://www.englishx.net/wp-content/uploads/2025/10/1760756227-ff9be382058376f504b8a063c6e41dbb.png)
![图片[10]-生成式人工智能何以赋能教学:中学生英语写作教学实证研究-EnglishX](https://www.englishx.net/wp-content/uploads/2025/10/1760756229-842326e625906612916b6b36a35f68c1.png)
(三)后测对比
为了了解实验组和对照组在经过一段时间教学干预后的情况,本研究采取t检验对实验组和对照组在第四轮写作训练中写作评分指标进行了差异分析,结果如下页表4所示。结果显示,CG和EG两组在写作评分中呈现出显著差异(p1=0.000<0.001, p2=0.000<0.001)。细化指标中,CG1和EG1组在内容切题性(p1=0.000<0.001)、语法正确性(p1=0.005<0.01)、词句准确性(p1=0.004<0.01)、表达逻辑性(p1=0.000<0.001)方面均呈现显著性差异,EG1和EG2组仅在内容切题性方面无显著差异(p2=0.704>0.05)。
![图片[11]-生成式人工智能何以赋能教学:中学生英语写作教学实证研究-EnglishX](https://www.englishx.net/wp-content/uploads/2025/10/1760756229-f3508c90ac012820e211283e87aa9bc8.png)
由此,可以初步看出GAI反馈对学生的写作表现造成了一定的影响。为进一步探究各组的变化情况及规律,本研究通过ANOVA检验对比了四组(CG1、EG1、CG2、EG2)分别在写作评分、内容切题性、语法正确性、词句准确性、表达逻辑性五个方面的得分变化情况,如图3、图4所示。
![图片[12]-生成式人工智能何以赋能教学:中学生英语写作教学实证研究-EnglishX](https://www.englishx.net/wp-content/uploads/2025/10/1760756229-d44837200766eda98a149e746da18bf5.png)
![图片[13]-生成式人工智能何以赋能教学:中学生英语写作教学实证研究-EnglishX](https://www.englishx.net/wp-content/uploads/2025/10/1760756229-9315c623752a5004d228d5d168c0a678.png)
1. 写作评分变化
实验组(E G 1和E G 2)的写作评分在四次写作测试中均呈现出显著差异(EG1:p=0.000<0.001,EG2:p=0.000<0.001)。对照组CG1的写作评分未呈现显著性差异(p=0.675>0.05),但对照组CG2的写作评分呈现了一定的差异性(p=0.017<0.05)。
通过对四组在四轮写作训练中的平均值进行对比,可以看出由GAI反馈的班级(EG1和EG2)的写作评分稳步上升,而由教师提供反馈的班级(CG1和CG2)的作文评分在四次写作测试中呈现了一定的波动性。
2. 内容切题性变化
实验组EG1在四次写作测试中呈现出显著差异(p=0.000<0.001),而强化班实验组EG2的内容切题性得分虽然有所上升,未呈现出显著差异(p=0.894>0.05)。对照组(CG1和CG2)在四轮写作测试中均未呈现出显著性差异(CG1:p=0.485>0.05,CG2:p=0.470>0.05)。结合两组在四轮训练中的得分均值来看,可以发现CG1的内容切题性呈缓慢上升趋势,CG2则呈现了一定的波动。
3. 语法正确性变化
实验组EG1和EG2在四次写作测试中呈现出显著性差异(EG1:p=0.000<0.001,EG2:p=0.000<0.001),对照组(CG1和CG2)也呈现了一定的差异性(CG1:p=0.044<0.05,CG2:p=0.031<0.05)。通过对四轮实验平均值的对比可以看出,接受教师反馈的班级在语法正确性方面的评分有所波动,虽然总体上有一定提升,但与接受GAI反馈的班级相比,提升幅度较低。
4. 词句准确性变化
实验组EG2在四次写作测试中呈现显著性差异(p=0.000<0.001),EG1也得到了一定程度的提升(p=0.099)。依靠教师进行反馈的对照组CG1和CG2的词句准确性得分虽然也在四轮写作测试中得到了一定程度的提升,但幅度较小(CG1:p=0.302,CG2:p=0.134)。
5. 表达逻辑性变化
实验组EG1和EG2在四次写作测试中均呈现出显著差异(p=0.000<0.001),接受教师反馈的CG2虽然在逻辑性得分上有所提升,但未呈现出显著差异(p=0.192>0.05),而CG1的逻辑性得分甚至出现了下降趋势。
四、结论与启示
(一)研究结论
研究结果进一步夯实了前人研究发现,即写作反馈与写作表现关系紧密[34],且机器反馈形式相比教师反馈更能显著提升学生的写作表现[35]。在实验过程中,GAI所提供的英语写作反馈能够有效促进学生对英语基本词句知识的掌握以及语言规范的运用,还提供了详细的切题性和表达逻辑性解释和修正建议,从而显著提升其写作评分。这种反馈机制使得学生在修正自己的作文时,能够全面深入理解错误的根源,获取可操作的修改建议,显著增强了学生对英语语言知识的理解与应用能力。更具体地:
1. GAI反馈较教师反馈更能够提升整体基础一般学生英语写作切题性,但两者对整体基础较好学生提升效果不明显
本实验中的基础班和强化班在切题性方面的提升展现了差异性,在四次写作训练中,强化班的切题性提升未呈现显著性提升。其原因可能在于强化班学生在作文切题性方面的得分已经处于较高水平,能够在不依靠教师和GAI反馈的前提下分析出题目要点,抓住题意进行写作。在基础班的四次写作测试中,随着GAI反馈的逐步介入,基础班实验组学生的切题性得分得到了显著提升,学生能够更清晰地理解题目的核心要求,并围绕主题展开深入论述。相比之下,基础班对照组采用的反馈方式主要依赖教师对文章的评改,虽然得分相较于第一次测试有所提升,但提升幅度小于实验组。尽管教师能够指出部分偏题问题,但由于反馈范围有限,且教师在大班教学中难以对每位学生的写作进行深度分析,导致对照组学生在切题性方面的提升速度较为缓慢。这一结果揭示了教学中存在的局限性,即教师的时间和精力不足以提供如GAI那样全面、细致的反馈。同时,结果也表明处于不同写作水平的学生接受GAI反馈的提升程度可能不同,GAI在切题性方面的反馈对于基础相对一般的学生更加有效。并且写作切题性表现相对主观宏观,需要长时间持续的培养才能有所提升,实验干预本身持续时间还是相对较短。
2. GAI反馈较教师反馈能够更大程度上提高中学生英语写作语法正确性
在二语写作学习中,反馈在帮助学习者修正错误、提升语法正确性方面能发挥重要作用[36]。GAI则凭借其强大的自然语言处理能力,有效地辅助教师进行语法纠错,显著提高了语法指导效率[37]。实验结果也证实了GAI在提高学生写作正确性方面的有效性。
在四次写作训练中,两组实验和对照组在语法正确性方面的得分均有所提升,但实验组的提升效果更为明显。通过观察教师反馈和GAI反馈的示例可以发现,教师反馈能够指出学生作文中的语法错误,例如单复数的错误(主语为复数时应当使用Have,单数时使用Has),但对于更加复杂的语法错误,教师只能对其进行简单的标注,无法详细反馈。GAI反馈能够针对每位学生的作文列出详细的错误类型、错误原因及修改方法,其反馈机制不仅限于简单的表面错误纠正,更注重对语法结构的深入分析与解释,帮助学生掌握语法背后的逻辑。这种细致入微的反馈远超教师在大班教学中所能提供的精度和个性化程度。这一结论与现有研究发现一致,GAI在反馈效率和反馈数量上相较于英语教师更有优势[38],因此,通过GAI反馈的班级在语法正确性方面得分提升效果更为显著。
3. GAI反馈较教师反馈能够更大程度上提高中学生英语写作词句准确性
研究发现,GAI反馈在改善学生(CG2和EG2)的词句准确性方面表现出显著效果,这与刘荣君[39]的研究发现:“技术干预能够提升学生写作准确性”保持了一致。
随着GAI反馈的逐步介入,实验组学生在四次写作测试中,词句准确性得到了显著提高。他们不仅能够更准确地选择合适的词汇来表达自己的观点,还能在写作中应用更加复杂和合理的句式,使文章的逻辑更加清晰、表达更加有力。GAI还能够通过分析学生的写作内容,识别出不恰当的词汇使用或不合逻辑的句子结构,并提供替代性的词汇或句式建议,帮助学生在写作时选择更合适的语言表达。尽管强化班学生的起始词句准确性水平较高,GAI反馈仍然帮助他们进一步提升了语言表达的准确性。相比之下,依靠教师进行反馈的对照组词句准确性得分虽然也在四轮写作测试中得到了一定程度的提升,但幅度较小。这种进步表明,GAI的反馈机制能够针对学生的具体写作问题,提供有针对性的改进建议,帮助他们逐步发展更加成熟的语言表达技巧,从而实现词句准确性的整体提升。
4. GAI反馈能够显著提高中学生英语写作表达逻辑性,而教师反馈则无效果
研究发现,GAI反馈帮助学生逐步改善了写作中的逻辑组织问题,提升了学生的表达逻辑性。
在四次写作训练中,实验组的表达逻辑性得分有显著性提升,而对照组的逻辑性得分未能得到提升,甚至CG1还出现了下降趋势。现有研究认为,学生的作文逻辑性不佳的关键在于连词的使用问题[40]和不能恰当处理句子之间的逻辑关系[41]。通过观察教师反馈示例发现,教师反馈可以指出部分连词使用的问题,但几乎无法针对每位学生修正其作文逻辑性错误。也有研究探索了写作自动批阅系统(Automated Essay Scoring,AES)在写作反馈中的应用[42],尽管AES能够对学生的写作产生一定的积极影响,但由于其技术局限性,在表达逻辑性上的反馈往往不尽人意[43],无法提供足够详细和有效的指导[44]。GAI兴起后,一些专家认为从理论上看,GAI能够为文章的逻辑结构布局提供有效建议,包括如何构建段落之间的逻辑连接以及整体论证结构的布局[45]。
通过持续的反馈,学生不仅能够意识到自己在写作过程中逻辑不清的地方,还能够学习如何通过合理的段落安排和结构调整,使文章逻辑更加严密。从实际反馈内容中可以看出,当学生在论证中出现论据不足或论点与论据不匹配的情况时,GAI能够精准识别,并为学生提供增加或调整论据的具体建议。这种反馈机制使得学生在每次修改中都能够更好地理解如何通过强化论证来支撑论点,从而提高表达的逻辑性。更为重要的是,GAI能够为学生提供持续的逻辑反馈训练,帮助他们逐步形成清晰的逻辑思维和写作框架。在本实验的多次写作测试中,GAI的持续反馈显著提升了学生的段落组织能力和论证水平。随着反馈的深入,学生不仅能够纠正写作中的局部逻辑错误,还逐渐掌握了如何通过合理组织段落来增强文章的逻辑结构。这种持续的训练促使学生在每次写作中都能保持清晰的逻辑思路,并在写作中逐步内化这些逻辑组织技巧。
(二)启示
总而言之,通过对GAI反馈作用于中学生写作教学的一系列准实验研究,研究在GAI反馈推动学生的写作表现上有如下收获:(1)实时反馈机制的引入,使得学生能够在写作过程中即时了解自身在语法、词句、切题性和逻辑性上的表现与不足,从而能够针对性地进行修改和提升。这种及时性和个性化的反馈能够激发学生的主动学习积极性,提升自我效能感。而主动的学习积极性又能够进一步推动学生不断优化自身写作技巧,形成良性循环,最终推动其写作水平的显著提高。(2)GAI所提供的反馈形式适合处于英语写作初期的中学生。其反馈内容通常直观详尽,没有过多复杂的术语,准确表达出了写作要点,比较符合中学生的认知水平。通过分析学生的个体差异,GAI反馈系统生成适应性强的指导,使得学生在学习过程中体验到亲切和易懂的支持。这种个性化的反馈不仅增强了写作学习初期的中学生的写作兴趣和自信,还使他们在探索和掌握写作技巧时感受到更大的成就感,从而促进了其语言能力的全面发展。(3)GAI反馈的应用能够有效拉近不同学生群体间的学习差距。家庭和区域教育条件差的学生,可以通过GAI获取高质量个性化的写作指导,班级中不善于寻求教师帮助以及因各种原因缺乏教师关怀的学生,也可以得到GAI的即时帮助和响应,从某种程度上实现了教育平权,促进了教育公平。
本研究也存在以下不足:第一,本研究的写作反馈分析基于学生的四次写作练习,虽然结果表明GAI反馈能够在短时间内促进学生的写作水平提升,但未能验证GAI反馈的长期效应。学生是否能够在较长时间内保持通过GAI反馈得到的写作水平提升,是否会在实验结束后逐步回归其原有的写作水平,GAI反馈能否对学生的写作策略和元认知发展能力产生深远影响,还需要长期的跟踪研究来验证。因此,未来研究有必要通过跨学期、跨学年的长期数据采集,进一步分析GAI反馈的持久性效应。第二,本研究的评估维度较为基础,主要围绕内容切题性、语法正确性、词句准确性和表达逻辑性四个方面考察学生的写作成绩,未能分析英语写作中存在的其他重要维度,如内容的创造性表达、语言风格的多样性、批判性思维等。GAI是否会抑制学生的创造性表达,使其写作风格趋于同质化,是否会让学生产生依赖性而降低其批判性思维能力,还需要进一步的研究验证。因此,未来研究有必要在现有评分标准的基础上,进一步扩展评价指标,以更全面地衡量GAI反馈对学生写作水平的影响。
参考文献
[1]李佐文.Chat GPT赋能外语教学:场景与策略[J].北京第二外国语学院学报,2024,46(1):109-118.
[2]吴坚豪,周婉婷等.生成式人工智能技术赋能口语教学的实证研究[J].中国电化教育,2024(4):105-111.
[3]郭茜,冯瑞玲等.Chat GPT在英语学术论文写作与教学中的应用及潜在问题[J].外语电化教学,2023,(2):18-23+107.
[4]王律,王湘玲.Chat GPT时代机器翻译译后编辑能力培养模式研究[J].外语电化教学,2023,(4):16-23+115.
[5]刘静,王光明.过程性评价对学生学业成绩影响研究--基于63项实证研究的元分析[J].中国考试,2024,(1):72-82.
[6]杨正来.高中薄弱学生英语作文有效指导策略研究[J].教育科学论坛,2016,(4):62-65.
[7]Tseng Y-C,Lin Y-H.Enhancing English as a Foreign Language (EFL)Learners’Writing with Chat GPT:A University-Level Course Design[J].Electronic Journal of e-Learning,2024,22(2):78-97.
[8]苏艳花.信息技术环境下初中英语口语教学的策略研究[J].甘肃教育研究,2024,(15):107-109.
[9]焦建利,陈婷.大型语言模型赋能英语教学:四个场景[J].外语电化教学,2023,(2):12-17+106.
[10]陈新仁.Chat GPT与二语语用教学[J].外语教学理论与实践,2024,(4):16-29.
[11]魏爽,李璐遥.人工智能辅助二语写作反馈研究--以Chat GPT为例[J].中国外语,2023,20(3):33-40.
[12]杨颖莉,高子涵.学习者个体差异因素对二语写作表现影响的追踪研究[J].外语教学与研究,2024,56(1):113-124+161.
[13]Hyland K,Hyland F.Feedback on second language students’writing[J].Language teaching,2006,39(2):83-101.
[14]Swain M.Three functions of output in second language learning[M].Oxford:Oxford University Press,1995.125-144.
[15]李金红.国外主流写作理论对我国外语写作教学的启示[J].国外外语教学,2006,(2):41-46.
[16]Zeevy-Solovey O.Comparing peer,Chat GPT,and teacher corrective feedback in EFL writing:Students’perceptions and preferences[J].Technology in Language Teaching&Learning,2024,6(3):82-104.
[17]毛延生,王一航,邢艳茹.Chat GPT辅助高中英语写作反馈的实证研究[J].教育测量与评价,2024,(1):3-13.
[18]武蕊.对英语写作教学中教师反馈和在线反馈方式的态度研究[J].海外英语,2023,(23):115-117.
[19]Zhou T,Cao S,et al.Chinese intermediate English learners outdid Chat GPT in deep cohesion:Evidence from English narrative writing[J].System,2023,118:103-141.
[20]Liu G,Ma C.Measuring EFL learners’use of Chat GPT in informal digital learning of English based on the technology acceptance model[J].Innovation in Language Learning and Teaching,2024,18(2):125-138.
[21]Harunasari S Y.Examining the effectiveness of AI-integrated approach in EFL writing:A case of Chat GPT[J].International Journal of Progressive Sciences and Technology (IJPSAT),2023,39(2):357-368.
[22]Casanave C P.Writing in foreign language contexts:Learning,teaching,and research[M].Bristol:Blue Ridge Summit,2009.256-277.
[23]Sha G.AI-based chatterbots and spoken English teaching:a critical analysis[J].Computer Assisted Language Learning,2009,22(3):269-281.
[24]杨华利,郭盈等.人机协同支持下的小学英语写作教学研究[J].现代教育技术,2020,30(4):74-80.
[25]刘应亮,刘胜蓝等.社会文化活动理论视域下人机协同教学及应用探索--以i Write协同英语写作教学为例[J].中国电化教育,2022,(11):108-116.
[26]Swain M.The output hypothesis:Just speaking and writing aren’t enough[J].Canadian modern language review,1993,50(1):158-164.
[27]唐锦兰.探究写作自动评价系统在英语教学中的应用模式[J].外语教学理论与实践,2014,(1):49-57+94.
[28][30]杨永林,罗立胜等.一种基于数字化教学理念的写作训练系统[J].外语电化教学,2004,(4):4-10+16.
[29]Bayat N.The Effect of the Process Writing Approach on Writing Success and Anxiety[J].Educational Sciences:Theory and Practice,2014,14(3):1133-1141.
[31]林凯.浅谈初中生英语写作中存在的问题及其对策[J].科技信息,2013,(3):253+257.
[32]王静文.初中学生在英语写作中所存在的问题及其对策[J].科学大众(科学教育),2017(5):75-76.
[33]文秋芳.“作文内容”的构念效度研究--运用结构方程模型软件AMOS 5的尝试[J].外语研究,2007,(3):66-71+112.
[34]滕琳,杨玉鑫等.国际二语自我调节学习研究二十年回顾:基于文献计量与范围综述的融通方法[J].浙江大学学报(人文社会科学版),2024,54(4):145-159.
[35]张亚,姜占好.人机混合反馈环境对学习投入和二语写作水平的影响研究[J].外语界,2022,(4):40-48.
[36]Truscott J.The case against grammar correction in L2 writing classes[J].Language learning,1996,46(2):327-369.
[37]Deng J,Lin Y.The Benefits and Challenges of Chat GPT:An Overview[J].Frontiers in Computing and Intelligent Systems,2023,2(2):81-83.
[38]任伟,刘远博等.英语写作教学中Chat GPT与教师反馈的对比研究[J].外语教学理论与实践,2024(4):30-38+60.
[39]刘荣君,张虹等.信息技术支持的大学生英语写作能力培养的实证研究[J].电化教育研究,2014,35(5):82-86+113.
[40]潘璠,冯跃进.非英语专业研究生写作中连接词用法的语料库调查[J].现代外语,2004,(2):157-162+217-218.
[41]李久亮,郭平建.浅谈大学生英语作文中的逻辑连接错误[J].山西师大学报(社会科学版),2013,40(S1):153-156.
[42]李锐,倪传斌等.学生使用在线作文自动评价系统影响因素的比较研究[J].电化教育研究,2015,36(11):64-68.
[43]何旭良.句酷批改网英语作文评分的信度和效度研究[J].现代教育技术,2013,23(5):64-67.
[44]蒋艳,马武林.中国英语写作教学智能导师系统:成就与挑战--以句酷批改网为例[J].电化教育研究,2013,34(7):76-81.
[45]Bibi Z,Atta A.The role of Chat GPT as AI English writing assistant:A study of student’s perceptions,experiences,and satisfaction[J].Annals of Human and Social Sciences,2024,5(1):433.
郑重声明:本公众号推送的文章不能代表本公众号立场。本公众号推送的学术会议、招生和讲座等,不负责对接解释。有任何疑问请直接按照推送内容提供的联系方式对接。




暂无评论内容