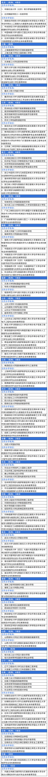
近日,根据《中华人民共和国中外合作办学条例》及实施办法,教育部对2025年下半年申报的中外合作办学机构和项目进行了评审,依照专家评议结果,批准共计57个本科以上层次中外合作办学机构和67个本科以上层次中外合作办学项目。
以下为获批中外合办项目/机构汇总一览:
![图片[1]-124个!教育部公布新一批中外合办项目/机构-EnglishX](https://www.englishx.net/wp-content/uploads/2026/01/1768936836-75cbe4c3738a655664f21afd9715cc54-scaled.png)
上下滑动浏览
(来源:中华人民共和国教育部)
编辑:新学说
<原文链接:https://mp.weixin.qq.com/s/kvjTPvEg2JJ2Lrf4H16xtQ
© 版权声明
文章版权归作者所有,未经允许请勿转载。
THE END









暂无评论内容